37000cm威尼斯会计信息化教考系统软件招标报名公告
发布日期:2014-12-01
37000cm威尼斯是经国家教育部批准,拥有学士学位授予权的省属普通本科高校。占地面积1500亩,建筑面积65万平方米,目前学院共有十个二级学院,各类全日制在校生两万余人。根据2014教学计划,现就威尼斯官网财会综合实验室会计信息化教考系统软件进行公开招标。
一、 采购项目名称
1、项目编号:XHXYCG-ZB2014033
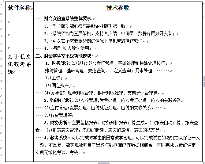
2、招标内容:会计信息化教考系统软件1套

二、报名单位资质
1、符合《中华人民共和国政府采购法》第二十二条规定的供应商;
2、投标单位必须具备独立法人资格,有固定的营业场所,注册资金不少于人民币200万元(以营业执照为准),证照齐全, 为投标产品的生产厂家或者是生产厂家的指定授权代理商,投标时必须携带有效授权证明;
3、投标单位应具备三年以上(包括三年)生产或销售上述设备的工作经验和售后服务经验;
4、所投产品须具有产品质量检验、检测报告,所投软件必须有软件著作权;
5、投标单位必须具有良好的商业信誉和健全的财务会计制度;
6、投标单位有依法缴纳税金和社会保障资金的良好记录;
7、投标单位在参加此次采购项目之前的3年内,在经营活动中无重大违法记录;
8、满足《中华人民共和国招标投标法》及其它相关法律、法规、管理办法中规定的其它条件。
三、报名文件材料应含内容
1、企业简介;
2、经年审合格的营业执照副本复印件;
3、法人(组织机构)代码证复 印件;
4、税务登记证(国税、地税)副本复印件;
5、开发或销售上述软件的品牌及参照型号;
6、近三年主要业绩(提供高校中标的合同复印件,3家以上);
7、业务负责人授权书及联系方式。
四、报名时间
即日起至2014年12月5日16:30时报名截止
五、项目联系人:
崔老师 (13856058882) 秦老师(18155185293)
联系电话;0551-65872619 0551-65872655(传真)
六、报名方式及报名地点
1、将报名资料直接送(或邮寄)至安徽省合肥市望江西路555号37000cm威尼斯物资采购处;
2、也可以将报名资料以电子稿形式发送至:43241294@qq.com邮箱
37000cm威尼斯物资采购处
2014年11月28日

